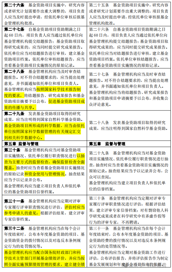
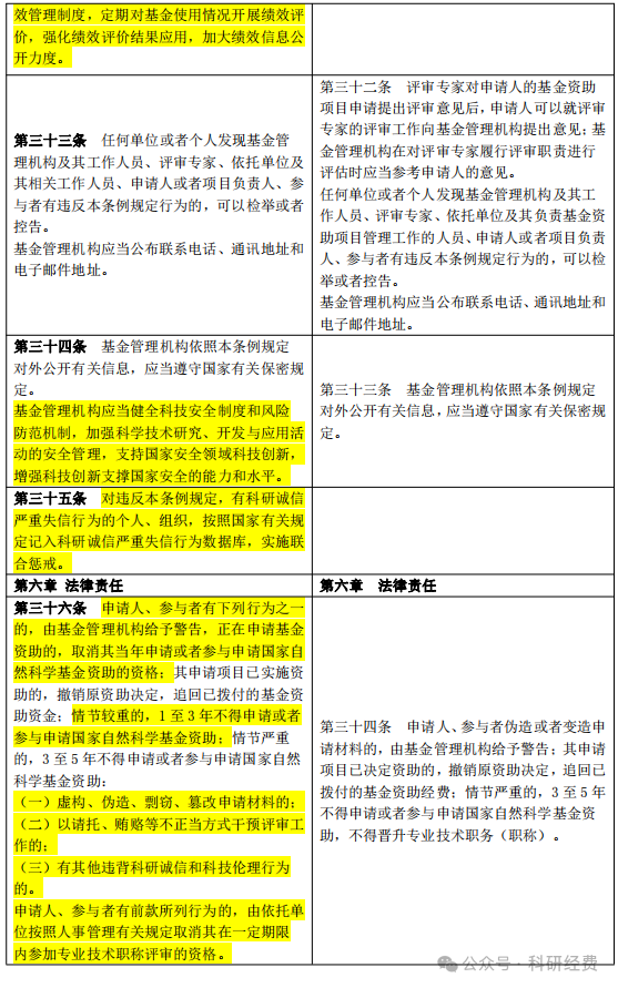
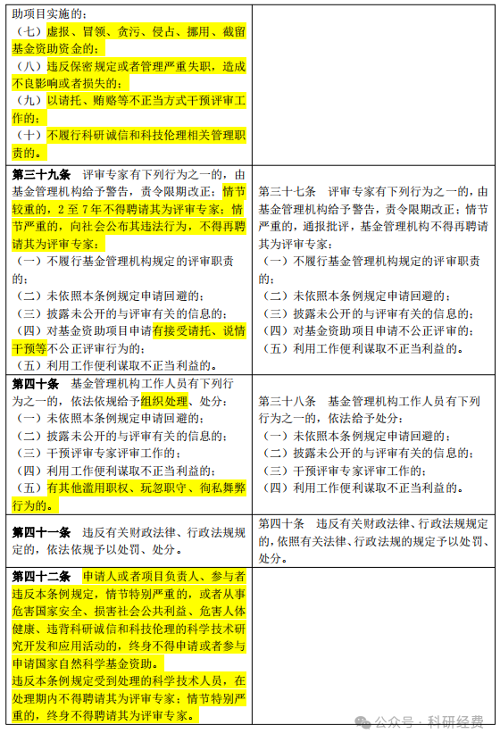
《国家自然科学基金条例》新旧条款对比(2024/2007)

2024-12-09 科技资讯

图片

图片

图片

图片



图片

图片

图片

图片

图片

图片

图片

图片

图片

图片

图片

图片


来源:科研经费


特别声明:凡本公众号注明来源的作品,均为转载自其他媒体,版权归原作者所有,本微信转载文章出于非商业性的教育和科研目的,如转载稿涉及版权等问题,请立即联系我们,我们会予以更改或删除相关文章,保证您的权益。如需转载,请联系原出处。(部分图片来源网络,若有侵权请联系删除)















感谢您抽出

图片

.

图片

.

图片

来阅读本文


责任编辑:吴   桐
责任校对:梁福军
审      核:张   强

图片


  长按图片,识别二维码,关注我们吧

图片

中国表面工程
中文、中国科技核心期刊

ESCI、EI、Scopus等收录
文章推荐/稿件查询/期刊游览

图片